Что такое мантра и каково её применение в традиции кундалини-йоги?
Слово «мантра» (मन्त्र) с санскрита переводится как «стих, магия, волшебство». И неудивительно, ведь считается, что эти короткие тексты способны помочь человеку исполнить его желания: найти любовь, исцелиться или получить какие-то блага. Исходя из цели, мантры могут быть разными
Важно точное произнесение звуков, сопровождаемое по необходимости определёнными жестами (мудрами), позами (асанами), дыханием (пранаямой)
На самом деле, молитва, а именно так можно назвать мантру, присутствует в жизни человека с давних времён и присуща любым культурам, любым религиям. Попытайтесь заставить замолчать свой внутренний голос, исчезнуть все образы из своего разума и поймёте, что это очень сложно. Мозг то и дело пытается что-то решить, вспомнить, проанализировать. Состояние «тишины» — это наше естественное состояние, почти недостижимое сегодня для человека, существующего в круговороте повседневных дел.
Мантра заставляет разум очиститься от груза мыслей, эмоций, оставляя лишь вибрацию звука. Эта вибрация влияет не только на вас, преображая и тело, и дух, но она изменяет весь мир вокруг вас. Мантра — это сильное оружие, которым нужно уметь пользоваться.
Применяя мантру во время медитации, вы способны погрузиться более глубоко в транс и работать со своим подсознанием.
Вы можете относиться к мантре как угодно: как к коду, который активирует процессы Вселенной; как к вибрации, которая изменяет химию вашего тела и мозга; как к бессмысленному набору звуков, это ничего не изменит
Опытные практики говорят, не так важно, верите ли вы в в силу молитвы, которую произносите, она всё равно работает
Вопросы датирования
Эксперты спорят по поводу даты написания писания. Некоторые считают, что составлял его не сам Патанджали, а Брахма, но доказательств этому нет. Неизвестна и точное время жизни Патанджали: разные источники указывают на 4 век н.э., 50 год н.э., 400 год до н.э. и т.д. Большинство критиков сошлись во мнении, что Йога Сутры были написаны за 400-500 лет до прихода Иисуса Христа.
Чтобы определить эту дату, был проведен анализ других писаний. Метод нельзя назвать точным, потому что доподлинно установить, какой из авторов оказал влияние на других, невозможно. И есть вероятность того, что тексты увидели свет через много лет после формирования философских идей и практик.
Во многом, на видение Патанджали оказала влияние санкхья, которую сформулировал риши Капила. Она зародилась раньше, чем буддизм и даже была изучена Буддой до того, как он нашел просветление. Упоминаемая санкхья говорит о том, что нет смысла искать подтверждения существования Бога, потому что это не влияет на людей, которые должны учиться духовным практикам на Земле.
Отличие Йоги Патанджали – в том, что в ней появляется концепция Божественного. Затем все системы начали оказывать влияние друг на друга, они развивались параллельно. Некоторые основополагающие практики йоги и буддизма – схожи. Патанджали не отсылает в своих текстах к другим источникам, что заставляет считать, что его система сформировалась раньше прочих.
Как пробуждается сила йогов?
Главной помехой на пути к просветлению в индуизме считается выделение индивидуального сознания из непрерывного потока космической энергии ― праны. У обычного человека прана растекается по меридианам тонких тел и не поддается контролю разума. С помощью асан и дыхательной гимнастики йоги направляют прану в центральный энергетический канал позвоночного столба и приводят в действие божественную силу Кундалини .
В распоряжении человека с сиддхами вся Вселенная
Продвижение Кундалини от основания позвоночника к Сахасраре временно восстанавливает потерянную связь с Космосом. В этом состоянии появляется способность манипулировать праной, с которой связаны чудеса индийских сиддхов. Однако миссия йоги состоит не в развитии сверхспособностей, а в том, чтобы освободиться от сансары и слиться с духовным началом Вселенной.
Чтобы освободиться от сансары, сначала нужно освободиться от привязанностей
Шивананда-йога
Эта методика хатха-йоги разработана йога-практиком Свами Шиванандой. Шивананда-йога — это классическая индийская йога, основанная на пяти принципах: правильные упражнения, правильное дыхание (пранаяма), правильное расслабление (шавасана), правильное питание, правильное понимание (изучение священных писаний и медитации). Практика включает в себя тренировку тела, изучение священных писаний, беЗкорыстный труд, служение миру, собранность ума и никакого аскетизма.
Занятия начинаются с комплекса Приветствия Солнцу Сурья Намаскар, после проводятся статические асаны, состоящие из 12 базовых асан, которые идут в определенном порядке и их вариациях: Ширшасана, Сарвангасана, Халасана, Матсиасана, Пашчимоттанасана, Бхуджангасана, Шалабхасана, Дханурасана, Ардха Матьсиендрасана, Бакасана, Падахастасана, Триконасана.
Основателем этой школы является известный йог Свами Сатьянанда Сарасвати, ученик Свами Шивананды, который является автором более 80 книг. В 1963 году Сатьянанда Сарасвати основал Бихарскую школу йоги в Мунгере, объединившей ашрам и современный научно-исследовательский центр. Интересно, что за образец был взят буддийский университет Наланда, который находился в этой местности в средние века.
В центре основанном Сарасвати одновременно находится и по сей день ашрам и современный научно-исследовательский центр, принимающий не только индийских, но и западных учеников. Практика хатха-йоги Бихарской школы йоги заключается в выполнении небольшого количества асан, имеющих терапевтический эффект, пранаям, мантр и очистительных техник — Шаткарм, с акцентом на пробуждение Кундалини и подготовку тела к Йога-нидре.
Искушение индийских сиддх
Духовные учителя предупреждают, что в век Кали-Юги, когда слишком сильна власть тьмы, невозможно раскрыть все сиддхи йогов за одно воплощение. Зато в следующей жизни некоторые сверхспособности будут доступны с рождения.

Рам Бахадур Бамджан, считающийся реинкарнацией Будды
В тантрических культах сила йогов также даруется божеством или передается от наставника к ученику, но сейчас уже не осталось просветленных. Даже святые довольствуются малыми сиддхами ― частичным проявлением ашта-сиддх. Величайшие чудеса йогов Индия помнит только в виде легенд и преданий. Из реальных личностей сиддхами считаются немногие: основатель крийя-йоги Махаватар Бабаджи, автор «Йога-сутры» Махариши Патанаджали, тамильский поэт-мистик Риши Тирумулар и лидер тантрического ордена даршани Горакшанатх.

В условиях нашего климата очень востребованная суперспособность
Предостережения
Йог, который превращается в раба сверхспособностей и пользуется ими ради почета, подрывает собственную садхану. Потому что человек, овладевший такими возможностями и определивший их своей конечной целью, впадает в зависимость от этих способностей и подвергает самого себя страданиям, которые они повлекут за собой.
Из-за этого, Патанджали призывает практиков отстраниться от них, что позволит им распахнуть для себя ворота к вечному блаженству. Только если они не будут привязаны к своим достижениям, они смогут не попасться в ловушку гордыни.
Неукоснительное следование предписаниям Ямы и Ниямы гарантирует, что практик не станет пользоваться своими способностями во вред и не превратится в их пленника.
Если вы нашли ошибку, пожалуйста, выделите фрагмент текста и нажмите Ctrl+Enter.
Сильнейшие мантры на удачу и успех
В индуистской традиции за помощью в делах принято обращаться к богу Ганеше и богине Лакшми. По преданию, эти существа помогают людям во всех начинаниях, оберегают от неверных шагов и направляют на истинный путь.
Видео содержит мощную мантру, которая поможет добиться успеха на работе и в любых начинаниях:
Мантры Лакшми
Символ этого божества – цветок Лотоса. Лакшми изображается в виде женщины с четырьмя руками: в одной паре по цветку, в другой – монеты.
Индусы почитают Лакшми как богиню мудрости, плодородия, успеха и везения. Она олицетворяет щедрость, человеколюбие, красоту и удачу.
Мощная мантра Лакшми на удачу звучит так:
Считается, что обращение к богине позволит раскрыть внутренний потенциал, развить способности к наукам, привлечет в жизнь энергию благополучия. Мантра поднимает сознание на новый уровень, помогает в работе над недостатками, развивает положительные качества: мудрость, терпение и трудолюбие.
Мантра Шивы
Пятислоговая мантра посвящена божеству Шиве. Это неоднозначный герой индуистской мифологии. С одной стороны, его называют Разрушителем, с другой – он олицетворяет созидание и перемены.
Текст мантры на санскрите звучит так:
Мантра считается одной из древнейших и важных в религии индусов. Регулярное чтение этого текста помогает привлечь в жизнь богатство и достаток.
По легенде, мантра Шивы заключает в себе пять элементов мироздания: огонь, воду, землю, воздух и эфир.
Пятислоговая мантра удачи помогает обрести душевную гармонию, правильно расставить приоритеты в жизни. Агхора-мантра дает избавление от иллюзий и заблуждений, вызванных неверным представлением о мире, помогает найти место во Вселенной.
Искореняет такие пороки, как гнев, отчаяние и жадность.
Мантры Ганеши
Веселое и добродушное божество индуистского пантеона Ганеша – одно из самых почитаемых. Танцующий или сидящий на троне из цветов упитанный человек с головой слона – символ достатка, плодородия и успеха. Радостный Ганеша с удовольствием принимает подарки в виде конфет и спелых фруктов. Если хотите заслужить расположение этого милого существа, не скупитесь на подарки и читайте соответствующую мантру.

Божество Ганеша спит, танцует и наслаждается жизнью
Чтение мантры удачи и везения придаст уверенности и поможет во всех начинаниях. Божество помогает тем, кто решительно движется к цели, земному благополучию и богатству.
https://youtube.com/watch?v=LidBeIfAQ9o
Са Та На Ма
Одной из первых медитаций, которую преподавал Йоги Бхаджан является киртан крия, часто упоминаемая как SA TA NA MA (Са Та На Ма) медитация.
Са Та На Ма медитация кундалини – это комбинация повторения мантры, сопровождаемая перемещением пальцев рук в определенных мудрах.
Данная медитация и сегодня является одной из самых важных медитаций в йоге и остается основной медитацией, рекомендуемой для регулярной практики каждым учеником.
Йоги Бхаджан сказал, что если вы можете сделать только одну медитацию, то это должна быть именно эта медитация. Независимо от того, что именно требуется вам в данный момент, оно будет корректировать и уравновешивать нуждающиеся в этом «узлы» (эмоции, чакры и т.д.), что внесет гармонию в вашу жизнь.
Как развить?
В классической йоге формирование сверхъестественных возможностей не является самоцелью. Истинный сиддха использует свои способности очень редко и не выставляет их напоказ, чтобы не подчиняться искушению ложного удовлетворения. Тяжело отстраниться от мира ради просветления, если хотя бы один раз почувствовать себя властелином Вселенной.
Важно! Не нужно ставить такие способности целью своего развития. Духовные преподаватели не поощряют использование колдовства, чтобы повторить невероятные способности индийских сиддхов, потому что острое пробуждение Кундалини у человека, не имеющего требуемого уровня подготовки, рискованно для его здоровья и жизни
Кроме того, действие магии не долгое и не дает господства над материальным
Настоящие сиддхи проявляют себя неожиданно как побочный результат внутреннего совершенствования
Кроме того, действие магии не долгое и не дает господства над материальным. Настоящие сиддхи проявляют себя неожиданно как побочный результат внутреннего совершенствования
Духовные преподаватели не поощряют использование колдовства, чтобы повторить невероятные способности индийских сиддхов, потому что острое пробуждение Кундалини у человека, не имеющего требуемого уровня подготовки, рискованно для его здоровья и жизни. Кроме того, действие магии не долгое и не дает господства над материальным. Настоящие сиддхи проявляют себя неожиданно как побочный результат внутреннего совершенствования.
Абсолютное освоение добродетелями ямы и ниямы, упомянутыми в «Йога-сутре» Патанджали, не только делает процесс совершенствования безопасным, но и может одарить человека сиддхами:
- ахимса – практика, защищающая от врагов;
- сатья – преданность истине, которая учит распознавать ложь;
- астейя – отказ от воровства, наделяющий способностью притягивать деньги;
- апариграха – бескорыстие, которое позволяет вспомнить прошлые жизни;
- брахмачарья – целомудрие, дарующее мощь, красоту и долгую жизнь.
Мантра преданности: Ади Шакти
Эта мантра возвращает вас к своей изначальной творческой силе, помогая находить выход из трудных ситуаций и решать проблемы, когда у вас неприятности. Она даёт вам уверенность Вселенной и помогает действовать.
Произносите эту мантру каждый раз, когда у вас трудности, беды или вы не можете найти нужный ответ на сложившуюся ситуацию, и всё разрешится наиболее благоприятно для вас, даже если всё произойдёт не так, как вы задумали.
Текст мантры звучит так:
Перевести её можно следующим образом:
Прослушайте, как она звучит, в видео.
Видео: Мантра Ади Шакти
Также эту мантру используют для активации женской силы и советуют произносить беременным женщинам и тем, кто хочет забеременеть.
Махасиддхи
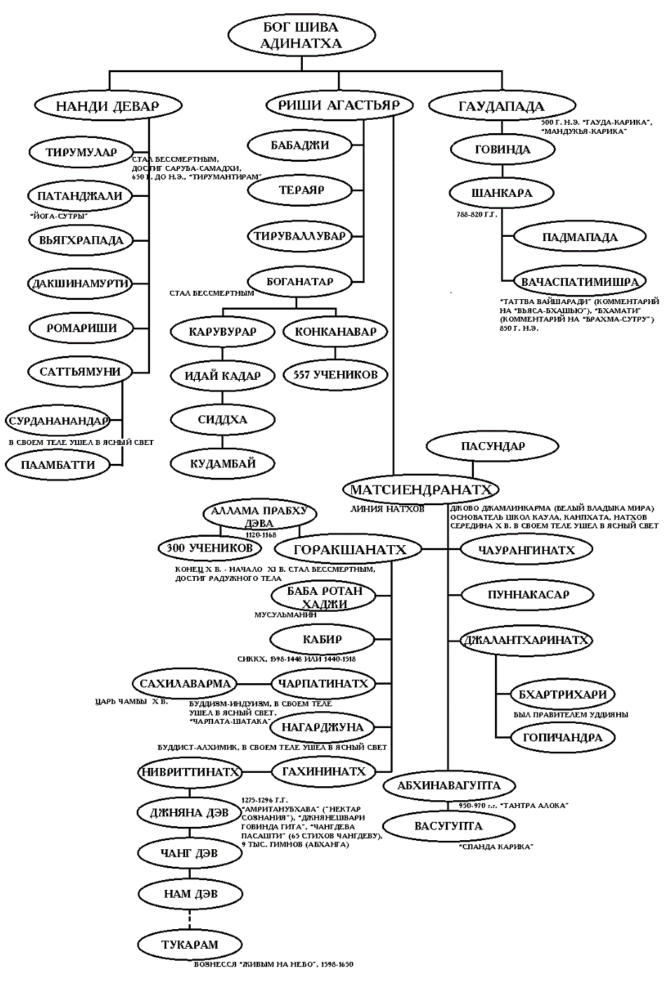
Наиболее известны имена Бабаджи Нагараджа, Тирумулара, Патанджали, Горакшанатх (индуистские махасиддхи), а также Нагарджуны, Тилопы, Наропы, Марпы и Миларепы (махасиддхи тантрического буддизма).
В известном трактате Хатха-йога-прадипика приводится цепь преемственности от Шивы — через других махасиддх — к автору трактата по хатха-йоге: Шри Адинатх (Шива), Матсиендра, Шабара, Анандабхайрава, Чауранджи, Мина, Горакша, Вирупакша, Вилешайя, Мантхана, Бхайрава, Сиддхи, Буддха, Кантхади, Корантака, Сурананда, Сиддхипада, Чарапати, Канери, Пуджьяпада, Нитьянатх, Нираньян, Капали, Биндунатх, Какачандишвара, Аллата, Прабхудева, Гходачоли, Тинтини, Бхануки, Нарадева, Кханда, Капалика.
Советы начинающим
Тем, кто только начинает практиковать гвоздестояние, рекомендуется учесть некоторые важные советы:
Самое главное – доска для стояния на гвоздях должна приобретаться у опытного мастера, который на этом специализируется.
Гвозди обязательно ровные, изъяны отсутствуют.
Если стало заметно, что какие-то гвозди погнулись или наклонились в сторону, их стоит сразу же заменить.
Место для занятий готовят заранее
Доску ставят рядом со стулом, стеной либо любой другой опорой.
В процессе тренировки важно по максимуму расслабиться, дыхание ровное, спокойное.
Занятие завершается плавным схождением с доски.
После тренировки требуется дать небольшой отдых стопам ног. Для этого можно прилечь на коврик либо сесть на стул.
Выбор размеров
Первым делом стоит определить цель приобретения доски с гвоздями. В данном случае можно выделить несколько вариантов:
- Для улучшения здоровья и психики за короткий промежуток времени.
- Для медитации, баланса энергии, испытания блаженства, умиротворения.
Для первого варианта нужно выбирать доску, у которой шаг между гвоздями составляет 12,5 и 15 мм. Такой вариант поможет эффективно улучшить иммунную систему, перезагрузить нервную систему.
Во втором случае расстояние между гвоздями должно составлять максимум 11 мм, можно меньше.
Польза для женщин
Процедура гвоздестояния оказывает благотворительный эффект на весь организм. Так как во время стояния на гвоздях будут задействованы все рефлекторные точки, расположенные на стопах ног, то происходит балансирование работы внутренних органов. Происходит не только оздоровление, но и укрепление, омоложение организма за счёт разблокировки энергетических каналов
Женщинам полезно стоять на доске садху по той причине, что улучшается работа органов малого таза, нормолизуется гормональный фон, увеличивается сексуальность и женщина очень часто, начинает чувствовать на себе, внимание противоположного пола
Женщинам полезно стоять на доске садху
Индивидуальный подбор доски садху
Перед тем, как приобрести доску, стоит понять для себя, с какой целью она приобретается. Если она необходима для медитаций, то можно сделать расстояние между гвоздями до 11 мм максимум. Для улучшения здоровья и психического состояния расстояние увеличивают до 2,5-15 мм.
Второй вариант отлично подходит для укрепления иммунитета – и это всего за 1 сеанс. Благодаря процедуре гвоздестояния можно перезагрузить нервную систему, укрепить силу воли.
Если выбран шаг в 15 мм, то происходит выделение холодного пота, начинают подергиваться ноги. Первые 1-4 минуты остро ощущается вся негативная энергия. Постепенно боль отступает, появляются приятные ощущения.
Малые Сиддхи
Йог получает также следующие малые Сиддхи:
1. Освобождение от голода и жажды.
2. Освобождение от воздействия жары и холода.
3. Свободу от Рага-Двеши.
4. Дура Даршана, ясновидение или Дурадришти.
5. Дура Шраван, яснослышание или Дура Шрути и Дура Правачана.
6. Мано Джая, контроль ума.
7. Кама Рупа: Йог может принять любую форму, какую пожелает.
8. Паракая Правеша: он может войти в другое тело, может оживить мёртвое тело и войти в него, перенося свою душу.
9. Иччха Мритью: смерть по собственной воле.
10. Дэванам Саха Крида и Даршана: игра с Дэвами после видения их.
11. Ятха Санкальпа: возможность получить всё, что желаешь.
12. Трикаля Джнана: знание прошлого, настоящего и будущего.
13. Адвандва: находиться вне пар противоположностей.
14. Вак Сиддхи: что бы йог ни предсказал, всё сбудется с помощью практики Сатьи и Пророчества.
15. Йог может превратить обычный металл в золото.
16. Кая Вьюха: принятие стольких тел, сколько йогу заблагорассудится, чтобы исчерпать все свои Кармы в одной жизни.
17. Дардури Сиддхи: прыгающая сила лягушки.
18. Паталя Сиддхи: Йог становится Властелином желаний, уничтожает горе и болезни.
19. Он обретает знание своей прошлой жизни.
20. Он получает знания о созвездиях и планетах.
21. Он получает силу постижения Сиддх.
22. Он овладевает элементами (Бхута Джая) и Праной (Прана Джая).
23. Камачари: он может перемещаться в любое место, куда пожелает.
24. Он становится всемогущим и всеведущим.
25. Ваю Сиддхи: Йог отрывается от земли и поднимается в воздух.
26. Он может указать место, где спрятаны сокровища.

Что означает?
В йогической философии есть неосязаемое, тонкое тело, которое в целом соответствует грубейшему физическому телу. Компоненты этого тонкого тела включают: нади (энергетические каналы), чакры (энергетические центры), прану (жизненную энергию) и кундалини шакти (божественную космическую энергию или духовную силу).
Санскритское слово «кундалини» буквально означает «свернутый», а кундалини-шакти символизируется спиральным змеем, лежащим в корне муладхара-чакры, расположенной у основания позвоночника.
Таким образом, кундалини – это естественная божественная энергия внутри человека, жизненная сила, которая при полной активации ведет к просвещению.
Для пробуждения энергии кундалини нужна регулярная практика. Вы можете найти истинного гуру (мастера), который поможет вам активировать кундалини. Это очень безопасный и быстрый путь, но гуру должен быть настоящим и достаточно мощным.
Также вы можете практиковать самостоятельно, что непросто, хотя в литературе существует достаточно много методик медитации с этой целью.
Искушение индийских сиддх
Духовные учителя предупреждают, что в век Кали-Юги, когда слишком сильна власть тьмы, невозможно раскрыть все сиддхи йогов за одно воплощение. Зато в следующей жизни некоторые сверхспособности будут доступны с рождения.
В тантрических культах сила йогов также даруется божеством или передается от наставника к ученику, но сейчас уже не осталось просветленных. Даже святые довольствуются малыми сиддхами ― частичным проявлением ашта-сиддх. Величайшие чудеса йогов Индия помнит только в виде легенд и преданий. Из реальных личностей сиддхами считаются немногие: основатель крийя-йоги Махаватар Бабаджи, автор «Йога-сутры» Махариши Патанаджали, тамильский поэт-мистик Риши Тирумулар и лидер тантрического ордена даршани Горакшанатх.
Источник
Как пробуждается сила йогов?
Главной помехой на пути к просветлению в индуизме считается выделение индивидуального сознания из непрерывного потока космической энергии ― праны. У обычного человека прана растекается по меридианам тонких тел и не поддается контролю разума. С помощью асан и дыхательной гимнастики йоги направляют прану в центральный энергетический канал позвоночного столба и приводят в действие божественную силу Кундалини.
В распоряжении человека с сиддхами вся Вселенная
Продвижение Кундалини от основания позвоночника к Сахасраре временно восстанавливает потерянную связь с Космосом. В этом состоянии появляется способность манипулировать праной, с которой связаны чудеса индийских сиддхов. Однако миссия йоги состоит не в развитии сверхспособностей, а в том, чтобы освободиться от сансары и слиться с духовным началом Вселенной.
Чтобы освободиться от сансары, сначала нужно освободиться от привязанностей
Тадаши Канзава
https://youtube.com/watch?v=21Yh6C96AKo
Тадаши Канзава умеет усмирять животных на расстоянии. Он утверждает, что используя энергетическую силу «ци» – под таким названием она известна в боевых искусствах – он с лёгкостью их подчиняет. Тип животного не имеет значения: он демонстрировал своё умение на слонах, выдрах, кенгуру, мышах, стадах овец и даже бенгальском тигре.
Был случай, когда он на глазах экспертов заставил улечься небольшое стадо зубров – они редко это делают вблизи от людей. Он также заставил вырваться из загона посреди дня стадо альпаков, в том числе альфа-самку. По словам их владельца, это было крайне необычно. В записи на своём блоге, сделанной год спустя, владелец ранчо добавил, что Канзава использовал ци для лечения заболевшего животного, которое не двигалось и не ело и которому не помогало традиционное лечение.
Хотя некоторые шоу, на которых он был показан, как минимум довольно сомнительны, Канзава считается в Японии кем-то вроде эксперта; также он выпустил несколько книг. По-видимому, его умение появилось неожиданно. Во сне он испытал чувство, которое описал как интенсивные вибрации, внезапно пробежавшие по всему его телу.
Что это такое?
Трансформационную игру «Лила чакра» можно назвать мощным инструментом для изменения и более полного осознания убеждений внутри себя. Многие убеждения не могут отразить полную картину окружающей действительности, поэтому человек проживает жизнь, опираясь на однобокую точку зрения. Таким образом, большинство возможностей остается неиспользованным. Играя, человек узнает для себя перспективы развития и расширяет свое видение мира.
Если перед игрой нет какой-то конкретной цели, то это не страшно. В процессе на первый план выйдет внутренняя цель, к которой человек стремится в своем подсознании. Причем внутренняя установка может отличаться от осознанной цели. Это приводит к пониманию, работает ли подсознание в помощь или нет. Так можно узнать и при необходимости изменить внутреннюю установку в нужную сторону.
Предостережения

Йог, который превращается в раба сверхспособностей и пользуется ими ради почета, подрывает собственную садхану. Потому что человек, овладевший такими возможностями и определивший их своей конечной целью, впадает в зависимость от этих способностей и подвергает самого себя страданиям, которые они повлекут за собой.
Из-за этого, Патанджали призывает практиков отстраниться от них, что позволит им распахнуть для себя ворота к вечному блаженству. Только если они не будут привязаны к своим достижениям, они смогут не попасться в ловушку гордыни.
Неукоснительное следование предписаниям Ямы и Ниямы гарантирует, что практик не станет пользоваться своими способностями во вред и не превратится в их пленника.
Великие и малые сиддхи йогов: что должен уметь настоящий чудотворец?
Йог, достигший единства с Космосом, становится Махасиддхой ― обладателем восьми ашта-сиддх:
- Анима ― уменьшение собственного тела до масштаба атома.
- Махима ― увеличение своего тела до размеров Вселенной.
- Лагхима ― левитация и хождение по воде.
- Гарима ― неограниченное увеличение собственного веса.
- Прапти ― всезнание и вездесущность. Йог способен понимать любой язык, читать чужие мысли и предсказывать будущее, мгновенно перемещаться на огромные расстояния, покидать тело и путешествовать в астральных мирах.
- Пракамья ― исполнение желаний. Сиддха может подолгу обходиться без еды и питья, дышать под водой, останавливать сердце по собственному желанию, исцелять болезни, привлекать богатство, превращать различные предметы в золото и находить клады, переселяться из одного тела в другое и вечно оставаться молодым.
- Ишитва ― способность повелевать людьми, животными, духами и стихиями.
- Вашитва ― овладение силами творения. Обретая дар воскрешать умерших и материализовать вещи из пустоты, Махасиддха становится равным богу.
Рекомендации
- Белый, Дэвид Гордон; Доминик Вуястык (2012). Йога на практике. Издательство Принстонского университета. п. 34.
- , п. 986.
- ^ Якобсен, Кнут А., изд. (2011). Силы йоги. Лейден: Брилл. С. 83–86, 93. ISBN 978-9004212145.
- Шмидт, Эми (2005). Дипа Ма. Публикации Windhorse. п. Глава 9 Дома в странных мирах.
- , п. 246.
- Якобсен, Кнут А., изд. (2011). Силы йоги. Лейден: Брилл. п. 202. ISBN 978-9004212145.
- ^
- ^ Даниэлю, Ален (1987). ; Международные традиции.
- Якобсен, Кнут А., изд. (2011). Силы йоги. Лейден: Брилл. С. 165, 204, 285. ISBN 978-9004212145.
- Якобсен, Кнут А., изд. (2011). Силы йоги. Лейден: Брилл. п. 449. ISBN 978-9004212145.
- Краткий Шримад Бхагаватам, пер. Свами Венкатесананда, SUNY Press 1989, ISBN 0-7914-0149-9
- Краткий Шримад Бхагаватам, пер. Свами Венкатесананда, SUNY Press 1989, ISBN 0-7914-0149-9
Малые Сиддхи
Йог получает также следующие малые Сиддхи:
1. Освобождение от голода и жажды. 2. Освобождение от воздействия жары и холода. 3. Свободу от Рага-Двеши. 4. Дура Даршана, ясновидение или Дурадришти. 5. Дура Шраван, яснослышание или Дура Шрути и Дура Правачана. 6. Мано Джая, контроль ума. 7. Кама Рупа: Йог может принять любую форму, какую пожелает. 8. Паракая Правеша: он может войти в другое тело, может оживить мёртвое тело и войти в него, перенося свою душу. 9. Иччха Мритью: смерть по собственной воле. 10. Дэванам Саха Крида и Даршана: игра с Дэвами после видения их. 11. Ятха Санкальпа: возможность получить всё, что желаешь. 12. Трикаля Джнана: знание прошлого, настоящего и будущего. 13. Адвандва: находиться вне пар противоположностей. 14. Вак Сиддхи: что бы йог ни предсказал, всё сбудется с помощью практики Сатьи и Пророчества. 15. Йог может превратить обычный металл в золото. 16. Кая Вьюха: принятие стольких тел, сколько йогу заблагорассудится, чтобы исчерпать все свои Кармы в одной жизни. 17. Дардури Сиддхи: прыгающая сила лягушки. 18. Паталя Сиддхи: Йог становится Властелином желаний, уничтожает горе и болезни. 19. Он обретает знание своей прошлой жизни. 20. Он получает знания о созвездиях и планетах. 21. Он получает силу постижения Сиддх. 22. Он овладевает элементами (Бхута Джая) и Праной (Прана Джая). 23. Камачари: он может перемещаться в любое место, куда пожелает. 24. Он становится всемогущим и всеведущим. 25. Ваю Сиддхи: Йог отрывается от земли и поднимается в воздух. 26. Он может указать место, где спрятаны сокровища.

Что означает?
В йогической философии есть неосязаемое, тонкое тело, которое в целом соответствует грубейшему физическому телу. Компоненты этого тонкого тела включают: нади (энергетические каналы), чакры (энергетические центры), прану (жизненную энергию) и кундалини шакти (божественную космическую энергию или духовную силу).
Санскритское слово «кундалини» буквально означает «свернутый», а кундалини-шакти символизируется спиральным змеем, лежащим в корне муладхара-чакры, расположенной у основания позвоночника.
Таким образом, кундалини – это естественная божественная энергия внутри человека, жизненная сила, которая при полной активации ведет к просвещению.
Для пробуждения энергии кундалини нужна регулярная практика. Вы можете найти истинного гуру (мастера), который поможет вам активировать кундалини. Это очень безопасный и быстрый путь, но гуру должен быть настоящим и достаточно мощным.
Также вы можете практиковать самостоятельно, что непросто, хотя в литературе существует достаточно много методик медитации с этой целью.
Мантра
Звуки данной мантры исходят из одной из самых древних мантр кундалини йоги – Sat Nam, что означает «моя истинная сущность» или «истинная личность». Существует много интерпретаций для каждого из звуков, мы приведем один из них:
- SA – это рождение, начало, бесконечность, совокупность всего, что когда-либо было, есть или будет;
- TA – это жизнь, существование и творчество, которые проявляются из бесконечности;
- NA – смерть, изменение и трансформация сознания;
- МА – это возрождение, возрождение и воскрешение, которое позволяет нам осознанно ощущать радость бесконечности.
В некоторых источниках заявляется, что имеет значение не сам звук, а вибрация и стимуляция 84 точек акупрессуры в небе рта, которая возникает при пении или шептании данных слов.
Исследования практики наукой
Наукой доказано, что медитация Киртан Крийя положительно влияет на кровообращение мозга. Благодаря этому улучшается память, умственные функции, настроение, проходят депрессии, исчезает стресс и замедляются процессы старения (иногда даже заметно омоложение).
Мозг при этом увеличивается в размерах и работает намного лучше. Также проходит бессонница, сон становится более качественным; укрепляется иммунитет.
Исследования показали, что постоянная практика на протяжении определенного промежутка времени способна восстановить память в любом возрасте и предупреждает болезнь Альцгеймера.





































